搜索
首页
协会介绍
分支机构
新闻动态
政策法规
人才交流
药学服务
会员服务
会员注册
会费缴纳
求职信息
会员风采
党建工作
新闻动态
新闻动态
通知公告
协会动态
药监新闻
行业新闻
盟市动态
通知公告
您的位置:
首页
>
新闻动态
>
通知公告
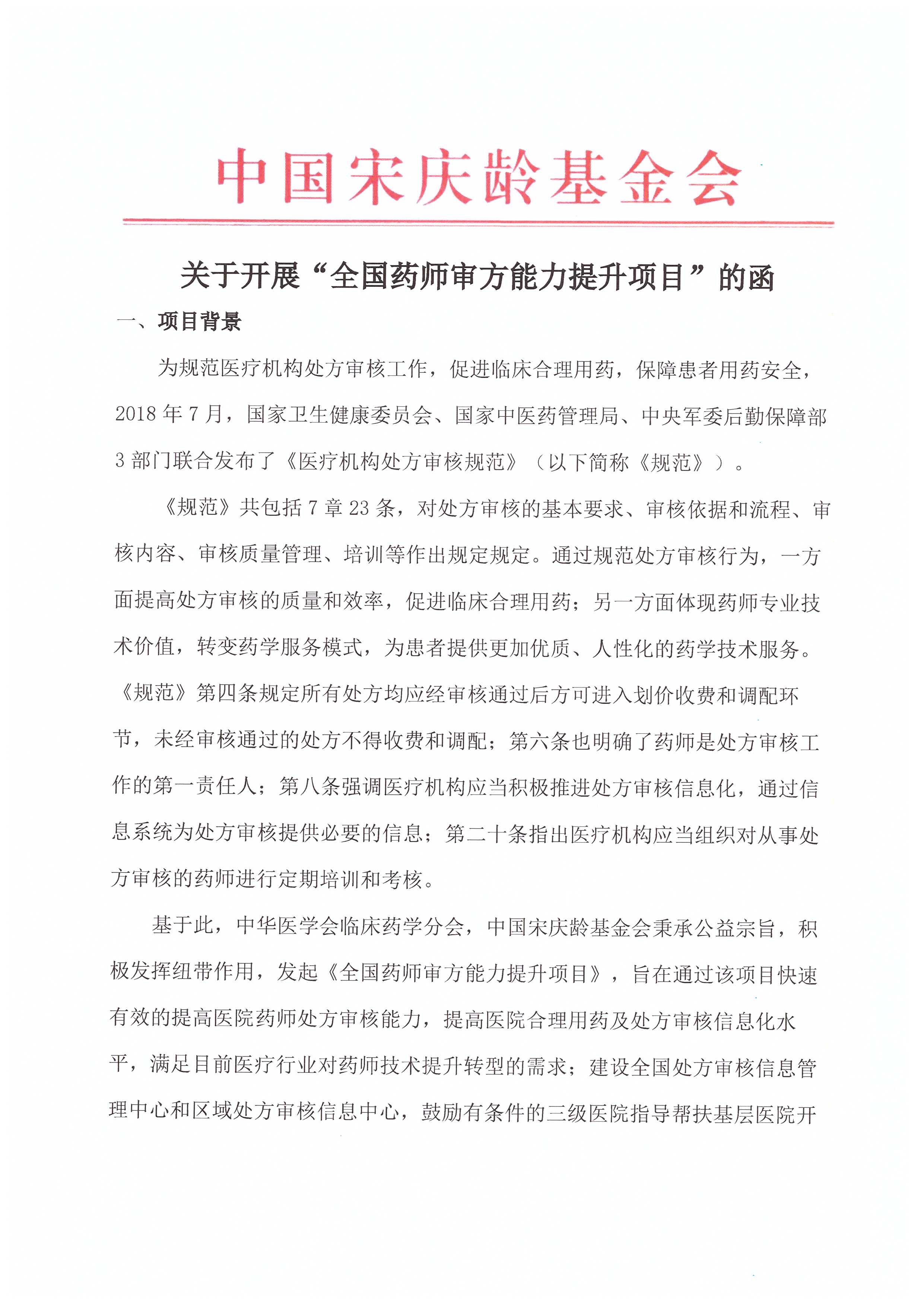
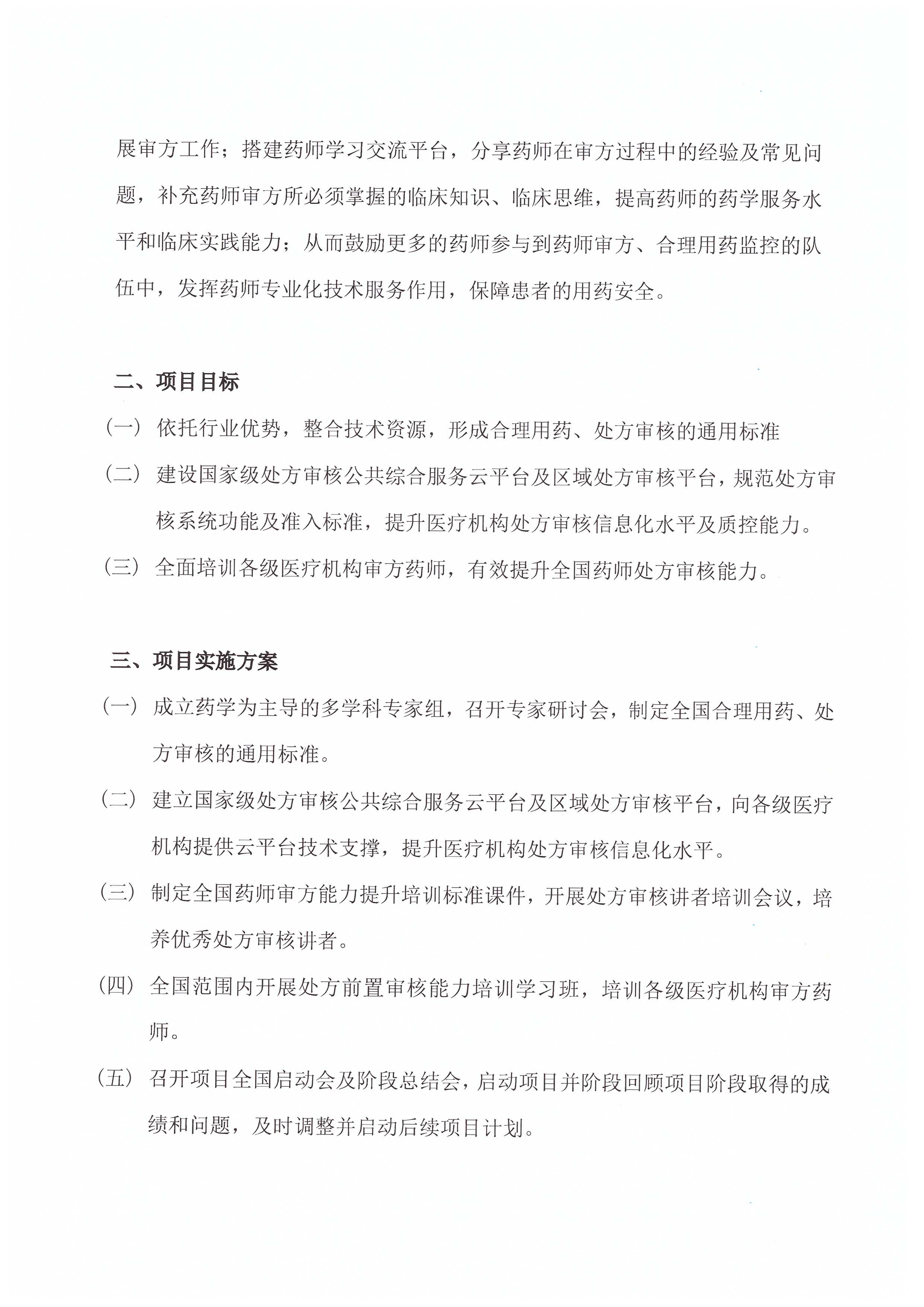
内蒙古药师协会关于开展“内蒙古药师审方能力提升项目”的通知 (第三期)
发布时间:2019-06-18 文章来源:内蒙古药师协会
友情链接
国家相关部门
中国药师协会
中华人民共和国民政部
国家药品监督管理局
主管单位
内蒙古自治区民政厅
内蒙古自治区药品监督管理局
各省执业药师协会
天津市执业药师协会
宁夏回族自治区药学会
甘肃省执业药师协会
吉林省执业药师协会
上海市执业药师协会
河南省执业药师协会
四川省执业药师协会
福建省药师协会
湖南省药师协会
云南省执业药师协会
新疆维吾尔自治区执业药师协会
湖北省执业药师协会
河北省药师协会
江西省执业药师协会
海南省药师协会
安徽省执业药师协会
北京药师协会
陕西省执业药师协会
广西药师协会
江苏省执业药师协会
浙江省执业药师协会
山西省药师协会
黑龙江省执业药师协会
各盟市协会
呼和浩特市药品学会
赤峰市药师协会
相关网站
国家卫生计生委合理用药专家委员会
中国合理用药探索杂志
执业药师资格认证中心
药品安全合作联盟
版权所有:内蒙古药师协会
蒙ICP备18001571号-1
网站管理:内蒙古药师协会办公室 地址:内蒙古自治区呼和浩特市新城区新华大街56号外文书店大楼4楼
技术支持:内蒙古世纪泓科技有限公司