为做好2018年国家执业药师资格考试工作,受国家药品监督管理部门委托,根据《国家执业药师资格考试大纲(第七版)》(以下简称《大纲》)相关规定,确定2018年执业药师资格考试药事管理与法规科目大纲部分内容调整事宜。经审核同意,现通告如下:
一、《大纲》中药事管理与法规科目细目和要点的考试内容,涉及下述新政策法规的,按照新政策法规的规定掌握
(一)全国人民代表大会常务委员会审议通过的法律
《中华人民共和国反不正当竞争法》(1993年9月2日第八届全国人民代表大会常务委员会第三次会议通过 2017年11月4日第十二届全国人民代表大会常务委员会第三十次会议修订)。
(二)国务院发布的行政法规及相关规定
1.《国务院关于机构设置的通知》(国发〔2018〕6号)和《国务院关于部委管理的国家局设置的通知》(国发〔2018〕7号);
2.《关于深化审评审批制度改革鼓励药品医疗器械创新的意见》(厅字〔2017〕42号);
3.《国务院关于取消一批行政许可事项的决定》(国发〔2017〕46号);
4.《国务院办公厅关于进一步加强疫苗流通和预防接种管理工作的意见》(国办发〔2017〕5号)。
(三)国家卫生主管部门和药品监督管理部门发布的部门规章及相关规定
1.《药物非临床研究质量管理规范》(国家食品药品监督管理总局令第34号);
2.《关于调整进口药品注册管理有关事项的决定》(国家食品药品监督管理总局令第35号);
3.《国家食品药品监督管理总局关于修改部分规章的决定》(国家食品药品监督管理总局令第37号);
4.《医疗器械召回管理办法》(国家食品药品监督管理总局令第29号)和《医疗器械网络销售监督管理办法》(国家食品药品监督管理总局令第38号);
5.《生物制品批签发管理办法》(国家食品药品监督管理总局令第39号);
6.《关于发布中成药通用名称命名技术指导原则的通告》(国家食品药品监督管理总局2017年第188号);
7.《关于发布〈中国上市药品目录集〉的公告》(国家食品药品监督管理总局2017年第172号);
8.《关于进一步加强抗菌药物临床应用管理遏制细菌耐药的通知》(国卫办医发〔2017〕10号);
9.《关于改革完善短缺药品供应保障机制的实施意见》(国卫药政发〔2017〕37号);
10.《关于加强药事管理转变药学服务模式的通知》(国卫办医发〔2017〕26号);
11.《国家卫生计生委 食品药品监管总局关于印发疫苗储存和运输管理规范(2017年版)的通知》(国卫疾控发〔2017〕60号);
12.《2018年兴奋剂目录公告》(国家体育总局、商务部、国家卫生和计划生育委员会、海关总署、国家食品药品监督管理总局公告第35号)。
二、《大纲》调整的具体内容
《中华人民共和国反不正当竞争法》《关于发布〈中国上市药品目录集〉的公告》《关于发布中成药通用名称命名技术指导原则的通告》《医疗器械网络销售监督管理办法》以及深化医药卫生体制改革相关规定等政策法规的部分考核内容,在原《大纲》中未做要求,需要进行相应调整。
调整内容为:
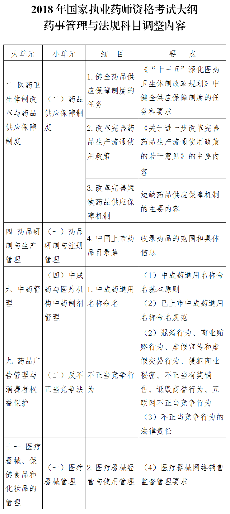
(一)在第二大单元中,将大单元变更为“医药卫生体制改革与药品供应保障制度”,增加第二小单元“药品供应保障制度”及细目“健全药品供应保障制度的任务”“改革完善短缺药品供应保障机制”,将第一大单元第三小单元第四细目“国家改革完善药品生产流通使用政策”调整为第二大单元第二小单元第二细目,并增加各细目下新要点,原第二小单元调整为第三小单元,相关细目要点不变。
(二)在第四大单元第一小单元中,增加第四细目“中国上市药品目录集”及要点“收录药品的范围和具体信息”。
(三)在第六大单元第四小单元中,增加第一细目“中成药通用名称命名”及要点“中成药通用名称命名基本原则”“已上市中成药通用名称命名规范”,原第一细目、第二细目调整为第二细目、第三细目,相关要点不变。
(四)在第九大单元第二小单元第一细目中,将第二要点变更为“混淆行为、商业贿赂行为、虚假宣传和虚假交易行为、侵犯商业秘密、不正当有奖销售、诋毁商誉行为、互联网不正当竞争行为”,增加第三要点“不正当竞争行为的法律责任”。
(五)在第十一大单元第一小单元第二细目中,增加要点 “医疗器械网络销售监督管理要求”。
(见附件)
特此通告。
附件:2018年国家执业药师资格考试大纲药事管理与法规科目调整内容
国家食品药品监督管理总局执业药师资格认证中心
2018年4月12日
附件

