2024年 第1号
为做好2024年国家执业药师职业资格考试工作,受国家药品监督管理局委托,根据《国家执业药师职业资格考试大纲(第八版)》(以下简称《大纲》)相关规定,决定对2024年执业药师职业资格考试药事管理与法规科目考试大纲部分内容进行调整。现通告如下:
一、《大纲》中药事管理与法规科目细目和要点的考试内容,涉及下述新政策、法规的,按照新政策、法规掌握
(一)全国人民代表大会常务委员会审议通过的法律
《中华人民共和国行政复议法》(1999年4月29日第九届全国人民代表大会常务委员会第九次会议通过 根据2009年8月27日第十一届全国人民代表大会常务委员会第十次会议《关于修改部分法律的决定》第一次修正 根据2017年9月1日第十二届全国人民代表大会常务委员会第二十九次会议《关于修改〈中华人民共和国法官法〉等八部法律的决定》第二次修正 2023年9月1日第十四届全国人民代表大会常务委员会第五次会议修订)
(二)国务院发布的行政法规及相关规定
1.中共中央办公厅、国务院办公厅《关于进一步完善医疗卫生服务体系的意见》;
2.《国务院办公厅关于印发中医药振兴发展重大工程实施方案的通知》(国办发〔2023〕3号);
3.《国务院办公厅关于加强医疗保障基金使用常态化监管的实施意见》(国办发〔2023〕17号)。
(三)国家卫生健康委、国家市场监督管理总局、国家药品监督管理局等发布的部门规章及相关规定
1.《药品经营和使用质量监督管理办法》(国家市场监督管理总局令第84号);
2.《国家卫生健康委办公厅关于进一步加强儿童临床用药管理工作的通知》(国卫办医政函〔2023〕11号);
3.国家卫生健康委、国家发展改革委、财政部、人力资源社会保障部、国家医保局、国家药监局《关于印发深化医药卫生体制改革2023年下半年重点工作任务的通知》(国卫体改发〔2023〕23号);
4.国家卫生健康委员会、国家市场监督管理总局《关于党参等9种新增按照传统既是食品又是中药材的物质公告》(2023年第9号);
5.国家卫生健康委办公厅、工业和信息化部办公厅、国家知识产权局办公室、国家疾控局综合司、国家药监局综合司《关于印发第三批鼓励仿制药品目录的通知》(国卫办药政函〔2023〕471号);
6.国家体育总局、中华人民共和国商务部、中华人民共和国国家卫生健康委员会、中华人民共和国海关总署、国家药品监督管理局《2024年兴奋剂目录公告》(公告第72号);
7.《国家医疗保障局办公室关于做好2023年医药集中采购和价格管理工作的通知》(医保办函〔2023〕13号);
8.《国家医疗保障局关于公布〈2023年国家基本医疗保险、工伤保险和生育保险药品目录调整工作方案〉及申报指南的公告》;
9.《国家医疗保障局关于公布〈谈判药品续约规则〉及〈非独家药品竞价规则〉的公告》;
10.《国家医保局 人力资源社会保障部关于印发〈国家基本医疗保险、工伤保险和生育保险药品目录(2023年)〉的通知》(医保发〔2023〕30号);
11.《国家中医药管理局 国家药品监督管理局关于印发〈古代经典名方目录(第二批)〉的通知》(国中医药科技函〔2023〕159号);
12.《国家药监局 公安部 国家卫生健康委关于调整麻醉药品和精神药品目录的公告》(2023年第43号);
13.《国家药监局 国家卫生健康委关于加强曲马多复方制剂等药品管理的通知》(国药监药管〔2023〕22号);
14.《国家药监局综合司关于规范处方药网络销售信息展示的通知》(药监综药管函〔2023〕333号);
15.《国家药监局关于发布〈药品标准管理办法〉的公告》(2023年第86号);
16.《国家药监局综合司关于〈药品网络销售禁止清单(第一版)〉有关问题的复函》(药监综药管函〔2023〕368号);
17.《国家药监局关于发布〈中药饮片标签管理规定〉的公告》(2023年第90号);
18.《国家药监局关于修订〈药品检查管理办法(试行)〉部分条款有关事宜的通知》(国药监药管〔2023〕26号);
19.《国家药监局 公安部 国家卫生健康委关于调整麻醉药品和精神药品目录的公告》(2023年第120号);
20.《国家药监局 国家卫生健康委关于加强依托咪酯和莫达非尼药品管理的通知》(国药监药管〔2023〕30号);
21.《国家药监局关于化学原料药再注册管理等有关事项的公告》(2023年第129号);
22.《国家药监局关于加强药品上市许可持有人委托生产监督管理工作的公告》(2023年第132号);
23.《国家药监局综合司关于印发药品上市许可持有人委托生产现场检查指南的通知》(药监综药管〔2023〕81号);
24.《国家药监局关于发布〈药物临床试验机构监督检查办法(试行)〉的通告》(2023年第56号);
25.《国家药监局综合司关于印发药品网络交易第三方平台检查指南(试行)的通知》(药监综药管函〔2023〕691号);
26.《国家药监局 人力资源社会保障部关于印发执业药师继续教育暂行规定的通知》(国药监人〔2024〕3号);
27.《国家药监局关于印发药品监督管理行政处罚裁量适用规则的通知》(国药监法〔2024〕11号);
28.《国家药监局药审中心关于发布〈药品说明书(简化版)及药品说明书(大字版)编写指南〉和〈电子药品说明书(完整版)格式要求〉的通告》(2023年第56号)。
二、《大纲》调整的具体内容
上述新政策、法规的相关内容需要在《大纲》中有所体现,现将原《大纲》进行相应调整。主要调整内容为:
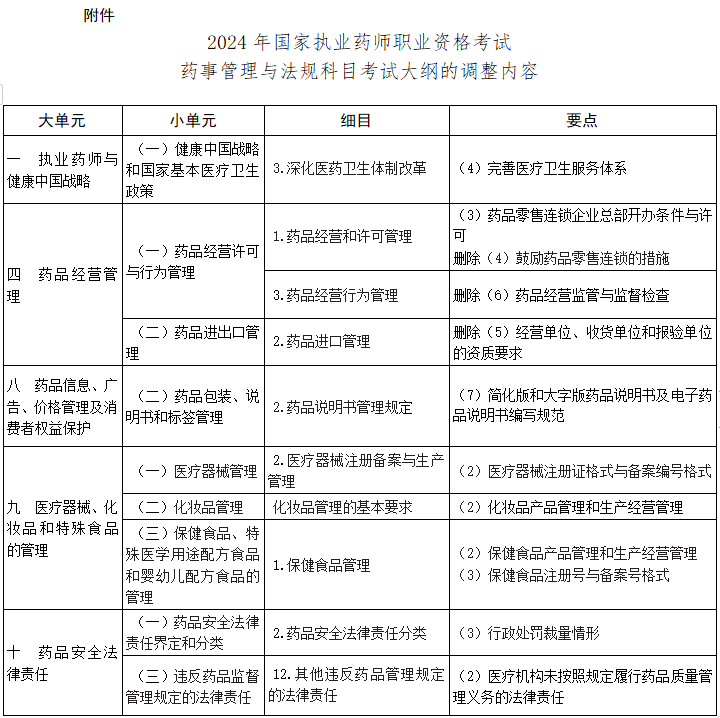
(一)在第一大单元中,第一小单元第三细目增加“完善医疗卫生服务体系”要点;
(二)在第四大单元中,第一小单元第一细目增加“药品零售连锁企业总部开办条件与许可”要点,删除“鼓励药品零售连锁的措施”要点;第一小单元第三细目删除“药品经营监管与监督检查”要点;第二小单元第二细目删除“经营单位、收货单位和报验单位的资质要求”要点;
(三)在第八大单元中,第二小单元第二细目增加“简化版和大字版药品说明书及电子药品说明书编写规定”要点;
(四)在第九大单元中,第一小单元第二细目修改为“医疗器械注册备案与生产管理”,要点“医疗器械注册证格式与备案凭证格式”修改为“医疗器械注册格式与备案编号格式”;第二小单元细目要点“化妆品生产经营管理方式和批准文号管理”修改为“化妆品产品管理和生产经营管理”;第三小单元第一细目要点“保健食品的生产经营管理”修改为“保健食品产品管理和生产经营管理”,“保健食品注册与备案管理”修改为“保健食品注册号与备案号格式”;
(五)在第十大单元,第一小单元第二细目增加“行政处罚裁量情形”要点;第三小单元第十二细目增加“医疗机构未按规定履行药品质量管理义务的法律责任”要点。
本通告发布后,国家新印发或修订的药事管理法律法规原则上不纳入2024年考试范围。
特此通告。
附件:2024年国家执业药师职业资格考试药事管理与法规科目考试大纲的调整内容
国家药监局执业药师中心
2024年4月24日

